产品
案例
我们
首页
产品中心
解决方案
新闻动态
关于我们
联系我们
新闻动态
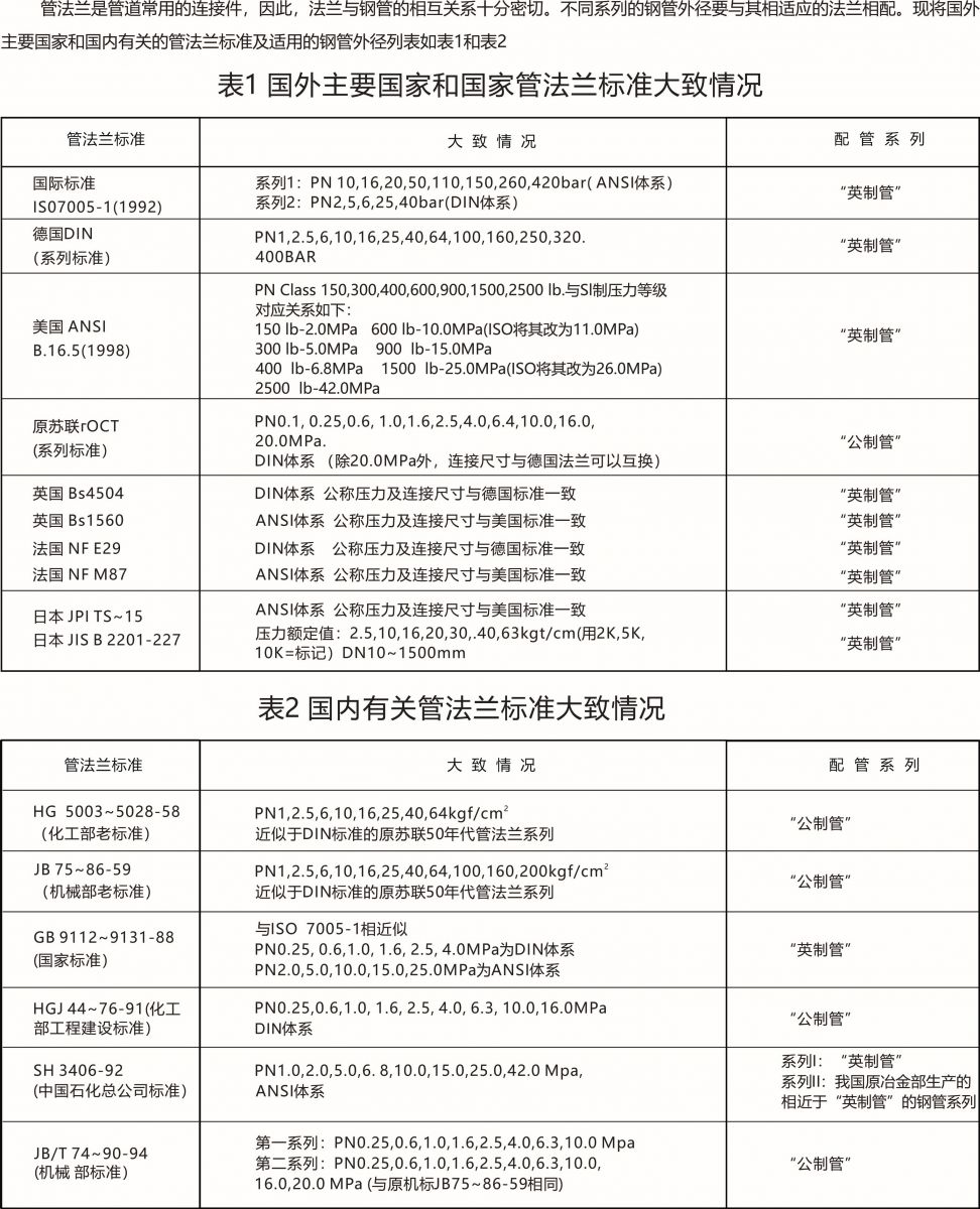
常见法兰标准
返回
列表
下一条
不锈钢材料对照表
产品中心
合作案例
关于我们
地址:大连中原仪表厂
立即拨打
产品中心
合作案例
公司简介